DriveWorks SDK Reference
5.18.10 Release
For Test and Development only

DNN Plugins

DNN Plugins Overview

The DNN Plugins module enables DNN models that are composed of layers that are not supported by TensorRT to benefit from the efficiency of TensorRT.

Integrating such models to DriveWorks can be divided into the following steps:

  1. Implement custom layers as dwDNNPlugin and compile as a dynamic library
  2. Generate TensorRT model with plugins using tensorRT_optimization tool
  3. Load the model and the corresponding plugins at initialization

Implementing Custom DNN Layers as Plugins

Note
Dynamic libraries representing DNN layers must depend on the same TensorRT, CuDNN and CUDA version as DriveWorks if applicable.

A DNN plugin in DriveWorks requires implementing a set of pre-defined functions. The declarations of these functions are located in dw/dnn/DNNPlugin.h.

These functions have _dwDNNPluginHandle_t in common. This is a custom variable that can be constructed at initialization and used or modified during the lifetime of the plugin.

In this tutorial, we are going to implement and integrate a pooling layer (PoolPlugin) for an MNIST UFF model. See DNN Plugin Sample for the corresponding sample.

In PoolPlugin example, we shall implement a class to store the members that must be available throughout the lifetime of the network model as well as to provide the methods that are required by dwDNNPlugin. One of these members is CuDNN handle, which we shall use to perform the inference. This class will be the custom variable _dwDNNPluginHandle_t that will be passed to each function.

class PoolPlugin
{
PoolPlugin() = default;
PoolPlugin(const PoolPlugin&) = default;
virtual ~PoolPlugin() = default;
int initialize();
void terminate();
size_t getWorkspaceSize(int) const;
void deserializeFromFieldCollections(const char8_t* name,
const dwDNNPluginFieldCollection& fieldCollection);
void deserializeFromBuffer(const char8_t* name, const void* data, size_t length);
void deserializeFromWeights(const dwDNNPluginWeights* weights, int32_t numWeights)
int32_t getNbOutputs() const;
dwBlobSize getOutputDimensions(int32_t index, const dwBlobSize* inputs, int32_t numInputDims);
bool supportsFormatCombination(int32_t index, const dwDNNPluginTensorDesc* inOut,
int32_t numInputs, int32_t numOutputs) const;
void configurePlugin(const dwDNNPluginTensorDesc* inputDescs, int32_t numInputs,
const dwDNNPluginTensorDesc* outputDescs, int32_t numOutputs);
int enqueue(int batchSize, const void* const* inputs, void** outputs, void*, cudaStream_t stream);
size_t getSerializationSize();
void serialize(void* buffer);
dwPrecision getOutputPrecision(int32_t index, const dwPrecision* inputPrecisions, int32_t numInputs) const;
static const char* getPluginType()
{
return "MaxPool";
}
static const char* getPluginVersion()
{
return "2";
}
void setPluginNamespace(const char* libNamespace);
const char* getPluginNamespace() const;
dwDNNPluginFieldCollection getFieldCollection();
private:
size_t type2size(dwPrecision precision);
template<typename T> void write(char*& buffer, const T& val);
template<typename T> T read(const char* data, size_t totalLength, const char*& itr);
dwBlobSize m_inputBlobSize;
dwBlobSize m_outputBlobSize;
std::shared_ptr<int8_t[]> m_tensorInputIntermediateHostINT8;
std::shared_ptr<float32_t[]> m_tensorInputIntermediateHostFP32;
float32_t* m_tensorInputIntermediateDevice = nullptr;
std::shared_ptr<float32_t[]> m_tensorOutputIntermediateHostFP32;
std::shared_ptr<int8_t[]> m_tensorOutputIntermediateHostINT8;
float32_t* m_tensorOutputIntermediateDevice = nullptr;
float32_t m_inHostScale{-1.0f};
float32_t m_outHostScale{-1.0f};
PoolingParams m_poolingParams;
std::map<dwPrecision, cudnnDataType_t> m_typeMap = {{DW_PRECISION_FP32, CUDNN_DATA_FLOAT},
{DW_PRECISION_FP16, CUDNN_DATA_HALF},
{DW_PRECISION_INT8, CUDNN_DATA_INT8}};
cudnnHandle_t m_cudnn;
cudnnTensorDescriptor_t m_srcDescriptor, m_dstDescriptor;
cudnnPoolingDescriptor_t m_poolingDescriptor;
std::string m_namespace;
dwDNNPluginFieldCollection m_fieldCollection{};
};
float float32_t
Specifies POD types.
Definition: BasicTypes.h:59
dwPrecision
Precision type definitions.
Definition: TypesExtra.h:103
@ DW_PRECISION_INT8
INT8 precision.
Definition: TypesExtra.h:105
@ DW_PRECISION_FP32
FP32 precision.
Definition: TypesExtra.h:111
@ DW_PRECISION_FP16
FP16 precision.
Definition: TypesExtra.h:108
Holds blob dimensions.
Definition: TypesExtra.h:209
DNN plugin field colleciton.
Definition: DNNPlugin.h:135
DNN Plugin tensor descriptor.
Definition: DNNPlugin.h:144
Stores DNN weights.
Definition: DNNPlugin.h:95

Creation

A plugin will be created via the following function:

dwStatus
Status definition.
Definition: ErrorDefs.h:44
dwStatus _dwDNNPlugin_create(_dwDNNPluginHandle_t *handle)
Creates a custom plugin.
void * _dwDNNPluginHandle_t
_dwDNNPluginHandle_t can be optionally used for storing and accessing variables among the functions d...
Definition: DNNPlugin.h:155

In this example, we shall construct the PoolPlugin and store it in the _dwDNNPluginHandle_t:

// Create DNN plugin
{
std::unique_ptr<PoolPlugin> plugin(new PoolPlugin());
*handle = reinterpret_cast<_dwDNNPluginHandle_t>(plugin.release());
return DW_SUCCESS;
}
@ DW_SUCCESS
No error.
Definition: ErrorDefs.h:45

Initialization

The actual initialization of the member variables of PoolPlugin is triggered by the following function:

dwStatus _dwDNNPlugin_initialize(_dwDNNPluginHandle_t *handle, const char8_t *layerName, const void *data, size_t length)
Initializes the custom plugin from serialized bytes.

As you can see above, the same plugin handle is passed to the function and the initialize method of this handle can be called as the following:

{
auto plugin = reinterpret_cast<PoolPlugin*>(handle);
plugin->initialize();
return DW_SUCCESS;
}

In PoolPlugin example, we shall initialize CuDNN, Pooling descriptor and source and destination tensor:

int initialize()
{
CHECK_CUDA_ERROR(cudnnCreate(&m_cudnn)); // initialize cudnn and cublas
CHECK_CUDA_ERROR(cudnnCreateTensorDescriptor(&m_srcDescriptor)); // create cudnn tensor descriptors we need for bias addition
CHECK_CUDA_ERROR(cudnnCreateTensorDescriptor(&m_dstDescriptor));
CHECK_CUDA_ERROR(cudnnCreatePoolingDescriptor(&m_poolingDescriptor));
CHECK_CUDA_ERROR(cudnnSetPooling2dDescriptor(m_poolingDescriptor,
m_poolingParams.poolingMode, CUDNN_NOT_PROPAGATE_NAN,
m_poolingParams.kernelHeight,
m_poolingParams.kernelWidth,
m_poolingParams.paddingY, m_poolingParams.paddingX,
m_poolingParams.strideY, m_poolingParams.strideX));
return 0;
}

TensorRT requires plugins to provide serialization and deserialization functions. Following APIs are needed to be implemented in order to meet this requirement:

// Serialize plugin to a buffer.
// Serialize plugin to a buffer.
// Deserialize plugin from a buffer.
dwStatus _dwDNNPlugin_deserializeFromBuffer(const char8_t* name, const void* buffer, size_t len,
// Deserialize plugin from field collection.
// Deserialize plugin from weights.
dwStatus _dwDNNPlugin_serialize(void *buffer, _dwDNNPluginHandle_t handle)
Serializes the plugin to buffer.
dwStatus _dwDNNPlugin_deserializeFromFieldCollection(const char8_t *name, const dwDNNPluginFieldCollection *fieldCollection, _dwDNNPluginHandle_t handle)
Deserializes plugin from field collection.
dwStatus _dwDNNPlugin_deserializeFromWeights(const dwDNNPluginWeights *weights, int32_t numWeights, _dwDNNPluginHandle_t handle)
Deserializes plugin from weights.
dwStatus _dwDNNPlugin_getSerializationSize(size_t *serializationSize, _dwDNNPluginHandle_t handle)
Returns serialization size.
dwStatus _dwDNNPlugin_deserializeFromBuffer(const char8_t *name, const void *buffer, size_t len, _dwDNNPluginHandle_t handle)
Deserializes plugin from buffer.

An example of serializing to / deserializing from buffer:

size_t getSerializationSize()
{
size_t serializationSize = 0U;
serializationSize += sizeof(m_poolingParams);
serializationSize += sizeof(m_inputBlobSize);
serializationSize += sizeof(m_outputBlobSize);
serializationSize += sizeof(m_precision);
if (m_precision == DW_PRECISION_INT8)
{
// Scales
serializationSize += sizeof(float32_t) * 2U;
}
return serializationSize;
}
void serialize(void* buffer)
{
char* d = static_cast<char*>(buffer);
write(d, m_poolingParams);
write(d, m_inputBlobSize);
write(d, m_outputBlobSize);
write(d, m_precision);
if (m_precision == DW_PRECISION_INT8)
{
write(d, m_inHostScale);
write(d, m_outHostScale);
}
}
void deserializeFromBuffer(const char8_t* name, const void* data, size_t length)
{
const char* dataBegin = reinterpret_cast<const char*>(data);
const char* dataItr = dataBegin;
m_poolingParams = read<PoolingParams>(dataBegin, length, dataItr);
m_inputBlobSize = read<dwBlobSize>(dataBegin, length, dataItr);
m_outputBlobSize = read<dwBlobSize>(dataBegin, length, dataItr);
m_precision = read<dwPrecision>(dataBegin, length, dataItr);
if (m_precision == DW_PRECISION_INT8)
{
m_inHostScale = read<float32_t>(dataBegin, length, dataItr);
m_outHostScale = read<float32_t>(dataBegin, length, dataItr);
}
}

Destroying

The created plugin shall be destroyed by the following function:

dwStatus _dwDNNPlugin_destroy(_dwDNNPluginHandle_t handle)
Destroys the plugin.

For more information on how to implement plugin, please see DNN Plugin Sample.

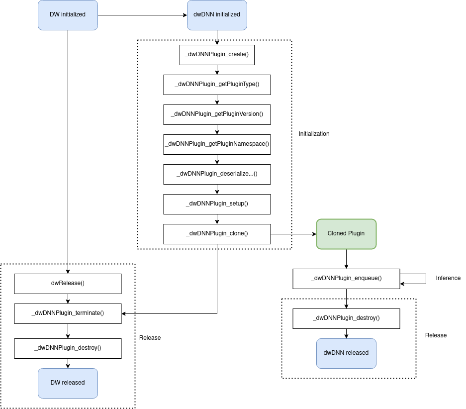
Plugin Lifecycle

Plugin Lifecycle

Generating TensorRT Model with Plugins

In PoolPlugin example, we have only one custom layer that requires a plugin. The path of the plugin is libdnn_pool_plugin.so, assuming that it is located in the same folder as TensorRT Optimizer Tool. Since this is a UFF model, the layer names do not need to be specified. Therefore, we can create a plugin.json file as follows:

{
"libdnn_pool_plugin.so" : [""]
}

Finally, we can generate the model by:

./tensorRT_optimization --modelType=uff --uffFile=mnist_custom_pool.uff --inputBlobs=in --outputBlobs=out --inputDims=1x28x28 --pluginConfig=plugin.json --out=mnist_with_plugin.dnn

Loading TensorRT Model with Plugins

Loading a TensorRT model with plugin generated via TensorRT Optimizer Tool requires plugin configuration to be defined at initialization of dwDNNHandle_t.

The plugin configuration structures look like this:

typedef struct
{
const dwDNNCustomLayer* customLayers;
size_t numCustomLayers;
typedef struct
{
const char* pluginLibraryPath;
const char* layerName;
Specifies plugin configuration.
Definition: DNNPlugin.h:58
Specified plugin configuration.
Definition: DNNPlugin.h:66

Just like the json file used at model generation (see plugin json), for each layer, the layer name and path to the plugin that implements the layer must be provided.

In PoolPlugin example:

pluginConf.numCustomLayers = 1;
dwDNNCustomLayer customLayer{};
// Assuming libdnn_pool_plugin.so is in the same folder as libdriveworks.so
std::string pluginPath = "libdnn_pool_plugin.so";
customLayer.pluginLibraryPath = pluginPath.c_str();
pluginConf.customLayers = &customLayer;
// Initialize DNN from a TensorRT file with plugin configuration
CHECK_DW_ERROR(dwDNN_initializeTensorRTFromFile(&dnn, "mnist_with_plugin.dnn", &pluginConf, DW_PROCESSOR_TYPE_GPU, sdk));
@ DW_PROCESSOR_TYPE_GPU
Definition: TypesExtra.h:128
struct dwDNNObject * dwDNNHandle_t
Handles representing Deep Neural Network interface.
Definition: DNN.h:63
DW_API_PUBLIC dwStatus dwDNN_initializeTensorRTFromFile(dwDNNHandle_t *const network, const char8_t *const modelFilename, const dwDNNPluginConfiguration *const pluginConfiguration, dwProcessorType const processorType, dwContextHandle_t const context)
Creates and initializes a TensorRT Network from file.
const char8_t * pluginLibraryPath
Path to a plugin shared object.
Definition: DNNPlugin.h:59
size_t numCustomLayers
Number of custom layers.
Definition: DNNPlugin.h:68

See DNN Plugin Sample for more details.